Сохраните в закладки:
*История изменения цены! Указанная стоимость возможно, уже изменилось. Проверить текущую цену - >
| Месяц | Минимальная цена | Макс. стоимость | Цена |
|---|---|---|---|
| Mar-23-2026 | 114.93 руб. | 120.73 руб. | 117 руб. |
| Feb-23-2026 | 113.49 руб. | 119.33 руб. | 116 руб. |
| Jan-23-2026 | 95.27 руб. | 100.6 руб. | 97.5 руб. |
| Dec-23-2025 | 111.70 руб. | 117.58 руб. | 114 руб. |
| Nov-23-2025 | 97.65 руб. | 102.31 руб. | 99.5 руб. |
| Oct-23-2025 | 109.63 руб. | 114.79 руб. | 111.5 руб. |
| Sep-23-2025 | 108.36 руб. | 113.79 руб. | 110.5 руб. |
| Aug-23-2025 | 108.33 руб. | 113.10 руб. | 110.5 руб. |
| Jul-23-2025 | 107.5 руб. | 112.10 руб. | 109.5 руб. |
Новые товары
Характеристики
Описание товара
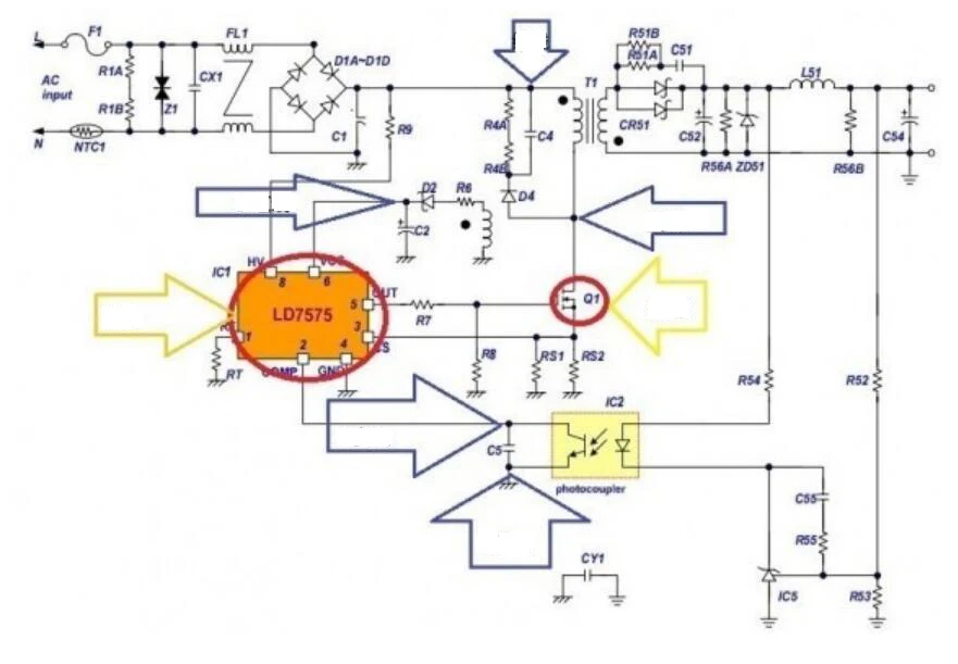
Определение штифта:
1-контактный желтый провод: слива, регулятор мощности порт; Связаться с силовой трубки MOS D полюсом (обычно выключатель питания Соединительная труба средней штифт)
2-контактный черный или розовый провод: Заземление, модуль заземленный кабель 300V; Связаться с конденсатор с алюминиевой крышкой, отрицательный
3-контактный красный провод, защита от перегрузки: VCC, модуль источника питания порт; Связаться с отзывы обмотки порт после выпрямления конденсатор с алюминиевой крышкой, положительные и постоянного источника питания; Диапазон напряжения составляет 12-18V
4-контактный белый провод: FB,stabilivolt отзывы, соедините с оптомуфтой 4 Pin; Пожалуйста, убедитесь, что оптопара 3 pin соединены с горячей землей; если нет горячей заземления, Пожалуйста, подключите оптопары короткого замыкания с горячей заземления, и отсоедините 4 контактный внешний цепь в то же время
5-контактный зеленый провод: запуск ПИН-кода, соединиться с 300V конденсатор с алюминиевой крышкой, положительные
Использование метода:
1. Удалите оригинальный чип питания (обычно 8-pin) и переключатель трубки (mos прибор)
2. Проверьте конденсатор 300 в
3. Проверьте, является ли порт нагрузки коротким замыканием, рекламной платой, инверторной платой и т. д.
4. Подключите модуль соответствующей цепи и проверьте, есть ли ложное соединение
5. Установите его в исходное положение теплоотвода, обратите внимание на изоляцию, без короткого замыкания
6. Включение питания, проверка, выходное напряжение или нет; Пожалуйста, проверьте причину, если нет выхода
Обратите внимание:
1. Перед использованием этого модуля, пожалуйста, сначала проверьте холодную сторону, там нет короткого замыкания, короткого замыкания первого обслуживания, если посылка барабана конденсатора, пожалуйста, замените первый, высоковольтная посылка также является первым коротким замыканием, а не на модуле раньше, Удалите чип питания оригинального модуля и трубку mos, на этот раз оригинальная трубка переключателя в середине электрода до напряжения горячей заземления, чтобы иметь напряжение около 300 В.
2. Оптопара 3 фута, если не подключен к земле, пожалуйста, поставьте 3 фута тепла, в то время как 4 фута внешней цепи снос, и белая линия получил 4 фута Устранение неполадок 1. Нет выхода: неправильная проводка, не может быть неправильной или пропущенной, так что только сжечь чип, сторона нагрузки, чтобы определить, нет короткого замыкания, оптопара не является проблемой 2 оптопары часть управления не правильная, оптопара 1 фут не заземлена, 2 фута через резистор соединенный vcc часть 3 тепло-это серьезно, если трубка менее чем за 10 минут, за исключением причин тяжелой нагрузки, проверьте тепловую сторону трансформаторной стороны диода и повреждения конденсатора, нестабильность напряжения, скачок: нагрузка слишком светильник или слишком тяжелое, Напряжение по-прежнему прыжок нагрузка слишком светильник, Икота слишком тяжелая, как правило, отсутствие условий нагрузки может привести к небольшому изменению напряжения, в основном из-за того, что конструкция трансформатора не является одинаковой, чтобы попытаться нагрузить на нагрузку, или 5 В, затем 100 Ом Сопротивление в тесте, проблемы с совместимостью, был протестирован на различных платах питания, Широкий спектр несовместимых, нет способа гарантировать, что вся мощность может быть использована.
1.Доставка по всему миру.(За исключением некоторых стран и армейской почтовой службы/почтовых отделений флота)
2. Заказы обрабатываются своевременно после подтверждения оплаты.
3. Мы отправляем только по подтвержденным адресам заказа. Ваш адрес заказа должен совпадать с вашим адресом доставки.
4. Представленные изображения не являются фактическим товаром и предназначены только для справки.
5. Время доставки определяется перевозчиком и не включает выходные и праздничные дни. Время доставки может меняться, особенно во время праздников.
6. Если вы не получили заказ через 30 дней после оплаты, пожалуйста, свяжитесь с нами. Мы отследим ваш заказ и свяжемся с вами в ближайшее время. Наша цель – удовлетворение клиентов!
Мы поддерживаем высокие стандарты качества и стремимся к 100% удовлетворенности клиентов! Отзывы очень важны. Свяжитесь с нами ДО того, как оставите нейтральный или негативный отзыв, чтобы мы могли принять меры и разрешить проблему.
Невозможно решить проблемы, если мы о них не знаем!
Взяла еще в сентябре по акции, с хорошей скидкой. Цвет черный. Село идеально, тюльку в тютельку, в ателье не... Читать отзыв полностью...
Мне ничего не помогло как коррекция вальгусной деформации. Большая кость большого пальца всегда мне мешал при надевания обувей. Сейчас есть... Читать отзыв полностью...
Долго выбирала платье на свадьбу к подруге. И наконец нашла это шикарное платье. Оно подошло мне идеально и по размеру... Читать отзыв полностью...
Чемодан очень вместительный, качество очень хорошее. Поражает - очень легкий вес для такого объема, что для меня было очень... Читать отзыв полностью...
Интересные вещи в готическом стиле отыскать в наших магазинах очень сложно. Все достаточно однообразное. Эта действительно необычная модель достойна внимания... Читать отзыв полностью...
Куртка отличная. Не слишком теплая, наверное -5, максимум -10 выдержит думаю. Был в начале немного запах, но это легко выводится,... Читать отзыв полностью...






Деформация большого пальца мне всё время мешал при одевания обуви. Была у врача, предложили надеть специальные ортопедические скопки для снятия... Читать отзыв полностью...