Сохраните в закладки:
*История изменения цены! Указанная стоимость возможно, уже изменилось. Проверить текущую цену - >
| Месяц | Минимальная цена | Макс. стоимость | Цена |
|---|---|---|---|
| Feb-23-2026 | 687.44 руб. | 701.64 руб. | 694 руб. |
| Jan-23-2026 | 557.11 руб. | 568.5 руб. | 562.5 руб. |
| Dec-23-2025 | 676.56 руб. | 690.10 руб. | 683 руб. |
| Nov-23-2025 | 671.15 руб. | 684.73 руб. | 677.5 руб. |
| Oct-23-2025 | 536.10 руб. | 547.33 руб. | 541.5 руб. |
| Sep-23-2025 | 660.50 руб. | 673.87 руб. | 666.5 руб. |
| Aug-23-2025 | 655.3 руб. | 668.27 руб. | 661.5 руб. |
| Jul-23-2025 | 649.91 руб. | 662.76 руб. | 655.5 руб. |
Новые товары
Характеристики
Описание товара
Особенности:
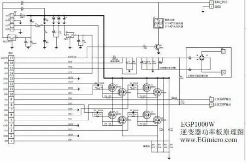
Его предмет-голая плата, инверторная плата EGP1000W-это поддерживающий чип EG8010SPWM и плата драйвера инвертора EGS002 с синусоидальной волной, И применяется к следующему инверторному блоку мощностью 3 кВА, который я могу предоставить больше данных об этом товаре при покупке. Схема сборки только для справки.
Плата питания инвертора EGP1000W имеет два режима работы: передний этап после высокочастотного DC-DCstep-up transformer Высокое напряжение DC входной разъем питания напрямую в плата питания инвертора выходной режим (высокочастотный режим); прямой Вход низкого напряжения постоянного тока на борт силового инвертора выходное напряжение разъем ACpower после повышения выходной частоты трансформатора высокого напряжения переменного тока (Частотный режим). Пользователи могут выбрать режим работы в соответствии с потребностями и силовыми устройствами, а также с помощью потенциометра регулировки выходного напряжения переменного тока регулятора.
Плата питания инвертора EGP1000W для двух режимов работы:
1, высокочастотные режимы: предварительно первый с помощью высокочастотного DC-DC повышающего трансформатора до постоянного тока высокого напряжения, А затем подключите это к питанию интерфейсной платы источника питания постоянного тока высокого напряжения;
2. Частотные режимы: прямой Вход низкого напряжения постоянного тока для разъема питания платы питания, низковольтный выход ACinverter, затем увеличение выходного напряжения за счет частотного трансформатора высокого напряжения переменного тока.
Упаковка включает:
2015 г. 1 предмет1x-EGP1000W-PuRe-Sine-Wave-INverter-сила-Плата-PCB-голая-Доска-Новая






Чехлы моя слабость, всегда выбираю всё лучшее. До этого времени любила однотонные и скромные. Сейчас попробовала с блёстками. Выглядят очень... Читать отзыв полностью...
Деформация большого пальца мне всё время мешал при одевания обуви. Была у врача, предложили надеть специальные ортопедические скопки для снятия... Читать отзыв полностью...
Взяла по акции, несколько футболок на все лето по очень адекватной цене. Цвет немного отличается от картинки на сайте, но... Читать отзыв полностью...
Взяла еще в сентябре по акции, с хорошей скидкой. Цвет черный. Село идеально, тюльку в тютельку, в ателье не... Читать отзыв полностью...
Заказывала футболку чёрного цвета с современным дизайном. Приятно прилегает к телу, сильно не мнется. Цвет после стирки остался прежним, что... Читать отзыв полностью...
Парик длинный, холодный розовый. По факту точно есть 80 см. Внутри имеется сеточка это плюс. Вроде не электролизуется. Выглядит... Читать отзыв полностью...
Сделала отличное приобретение в виде очень удобных трусов-слипов для повседневного ношения. Это самая подходящая модель на каждый день. Трусики красивые,... Читать отзыв полностью...